How to Select the Mounting Buckles and Fix the Buckles?
For installation under the pool coping, use the "Side Mounting Buckle"; for installation on the pool wall, use the "Top Mounting Buckle".

1.Mounting buckle fixing method

If you choose the glue fixing method, please buy our recommended brand and type of silicone glue or use your own equivalent brand and type of silicone glue.
How to apply the glue to the buckle?
1.1. Evenly spread the glue on the mounting surface of the mounting buckle base;
1.2. Paste the mounting buckle base to the set position;
1.3. The pasted mounting buckle needs to be naturally cured at room temperature up to 24 hours before putting the light strip in it.
Note: The installation buckle setting location needs to be cleaned hygienically to prevent the fixing effect from being affected by residual dust, cement, paint and other foreign substances.
2.Mounting Buckle Spacing Setting
2.1 Side mounting buckle

2.1.1.Power cable straight out strip:set the first side mounting buckle 11cm (4.33in) since the center of the threading hole, see ① ;
2.1.2.Power cable side outlet strip:Set the first side mounting buckle 9cm (3.54in) since the center of the threading hole, see ②;
2.1.3.Set the second side mounting buckle at 25cm (≈10in) and so on, see ③;
2.1.4.In case of corner, put one side mounting buckle on each side of the corner at a distance of 10cm (4in) from the corner, see ④;
2.1.5.The last mounting buckle should be set by the end position of the strip after the whole strip is fixed on the mounting buckle, see ⑤.
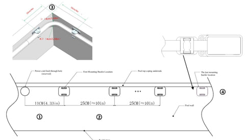
2.2 Top mounting buckle

2.2.1.Power cable straight out & side out strip:Set the first top mounting buckle 11cm (4.33in) from the center of the threading hole, see ① ;
2.2.2.Set the second top mounting buckle at 25cm (≈10in) and so on, see ②;
2.2.3.In case of corner, put one top mounting buckle on each side of the corner at a distance of 10cm (4in) from the corner, see ③;
2.2.4.The last mounting buckle is set by the end position of the strip after the whole strip is fixed on the mounting buckle, see ④.
If fixed with glue, the pasted installation buckle needs to be naturally cured at room temperature for 24 hours before placing the light strip inside the buckle.
3.Light Strip Layout and Assembly
Installation Under Coping: side mounting buckle assembly schematic

Installation On Pool Wall: top mounting buckle assembly schematic

Please install the pool light strip in order segment by segment. Not fixing the light strip section by section will cause the head of the light strip to be pulled and disconnected, resulting in the whole light strip not being lit.
The last mounting buckle at the end of the light strip should be added after the light strip arrangement is completed and the position is determined (refer to 6. Mounting buckle fixing method).
4.Assistance with installation

If you have any doubts about the installation process of your pool light strips, don't hesitate to contact us at any time:sv-hq-c25@paneralux.com.Our team is more than happy to provide you with guidance on how to install them. Whenever you need help, we are here.